Közvetlen link
  • Conrad
  • Személyes fiók

    Belépés / Regisztráció

  • Kosár

  • Akció - tekintse meg a legjobb árainkat! Akció - tekintse meg a legjobb árainkat!
  • Márkák

    Ajánlott márkáink

    Fluke
    Phoenix Contact
    Wiha
    TOOLCRAFT
    Weller
    Lapp
  • Ajánlataink

    Ajánlataink

    Conrad - Your Sourcing Platform
    Újdonságok
    Promóciók
    Akciók
  • Termékeink
  • Személyes fiók
  • Kedvencek
  • Kilépés
Conrad
Kezdőlap
Elektromechanika Relék Nyák relék, dugaszrelék

Bistabil nagyteljesítményű relé 12 V/DC 1 váltó, 50 A 440 V/AC 13850 VA, Zettler Electronics AZ2501P2-1C-12DK

EAN:
Gyártól szám:
Rendelési szám:
Fekete relé 'Zettler AZ2501P2-1C-12DK' felirattal, névleges értékek 12V DC tekercs, 40A 277V AC. Négy kapcsolási rajz látható.
Fekete relé 'Zettler AZ2501P2-1C-12DK' felirattal, névleges értékek 12V DC tekercs, 40A 277V AC. Négy kapcsolási rajz látható.
Elektromos diagram: Dobozméret hüvelykben és mm-ben. Teljes szélesség: 1,547 hüvelyk (39,3 mm), magasság: 0,118 hüvelyk (3,0 mm), mélység: 0,205 hüvelyk (5,2 mm).
Műszaki rajz egy elektromos alkatrészről, amely a releváns méreteket mutatja: max. magasság 1,201 hüvelyk [30,5 mm], max. szélesség 0,601 hüvelyk [15,3 mm].
Egy alkatrész műszaki rajza pontos méretekkel hüvelykben és milliméterben. A rajz lyukakat és csatlakozási felületeket ábrázol.
Egy elektromos alkatrész vázlata méretmegadásokkal hüvelykben és milliméterben. A csatlakozások és specifikus érintkezők részletezve vannak.
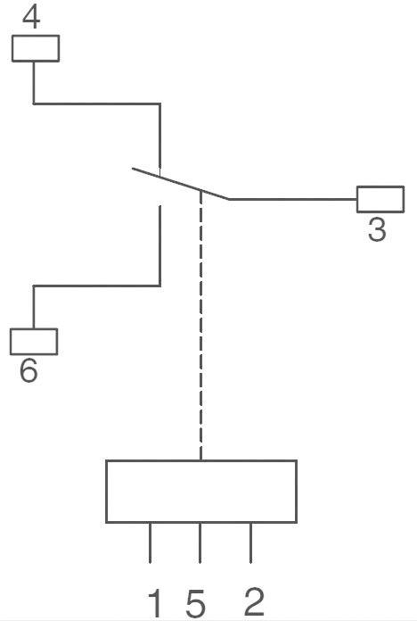
Kapcsolási rajz: Egy kapcsoló köti össze a felső 4-es és 6-os csomópontokat, valamint a jobb oldali 3-as csomópontot egy alsó központi elosztóval, amelyet 1, 5 és 2 jelöl.
1/6
Termék típus
Nyák relé
Névleges feszültség tekercs
12 V/DC
Vezérlés
bistabil, 2 tekercs
Érintkező típus
1 váltó
Kapcsolási feszültség (max.)
440 V/AC
Adatlap (PDF)
English
Zettler Electronics
 

636 db

Mennyiség (db)
Megtakarítás
csomagolási ár (ÁFA nélkül)
1
-
4559Ft Ft
3
6% = 252Ft
4307Ft Ft
5
8% = 353Ft
4206Ft Ft
10
9% = 420Ft
4139Ft Ft
25
11% = 495Ft
4064Ft Ft
50
13% = 579Ft
3980Ft Ft
A mennyiségi kedvezmények az eladótól függően változhatnak
Az Ön megtakarítása 0Ft

Szám

Összesen (4559Ft / Darab)
Ft
Jogellenes tartalom bejelentése
  • Több, mint 15000 vásárlói értékelés  

  • Szaküzlet a Teréz krt. 23. alatt

  • Áruházunk értékelése: 8.2 / 10

  • Ajánlatkérés (RFQ)

Vevőszolgálat

Vevőszolgálat

  • Rendelés

  • Fizetés

     

  • Szállítás

  • Jótállás és pénzvisszafizetés

  • Számlázás

  • Kapcsolat

  • Online kapcsolatfelvételi űrlap


Rólunk

Rólunk

  • A Conradról

  • Szaküzlet

  • Általános Szerződési Feltételek

  • Adatkezelési tájékoztató

  • Conrad Sourcing Platform

  • Vulnerability Disclosure Program

  • Információk az akadálymentesítésről


Szolgáltatásaink

Szolgáltatásaink

  • Ajánlatkérés (RFQ)

  • e-Procurement

  • Beszerzés szolgáltatás

  • Ütemezett rendelés

  • Business Plus

  • Letöltő Központ

     

  • Kalibrálás

  • Adattörlés


Ajánlatok

Ajánlatok

  • Kategóriák A-tól Z-ig

  • Márkák A-tól Z-ig

  • Újdonságok

  • Promóciók

  • Cikkek


Hírlevél

Kérjük, adjon meg egy érvényes e-mail címet!

Fizetési módok
  • Bankkártya
  • Utánvétel
  • Előre utalás
Közösségi média

Vevőszolgálat

Vevőszolgálat

  • (06-1) 319-0250

  • Hétfő - Péntek: 09:00 - 16:00

  • vevoszolgalat@conrad.hu


Műszaki tanácsadás és technikai kérdések

Műszaki tanácsadás és technikai kérdések

  • (06-1) 319-0249

  • Hétfő - Péntek: 09:00 - 16:00


Áraink nem tartalmazzák az ÁFÁ-t és a szállítási költséget.

Áraink tartalmazzák az ÁFÁ-t, nem tartalmazzák a szállítási költséget.

*A kedvezmény csak 2026.04.26-ig a conrad.hu weboldalon, az azonnal elérhető (zölddel jelölt) válogatott termékere érvényes: 15% kedvezmény a Sygonix és Reolink márka válogatott termékeire és 10 % kedvezmény az Abus márka válogatott termékeire. Más kedvezménykódokkal nem kombinálható. Céges vásárlónként, vagy magánszemélyenként egyszer érvényesíthető. Az eladási mennyiség egyedi esetekben korlátozott lehet.

  • ÁSZF

  • Impresszum

  • Adatkezelési tájékoztató

  • Elállási jog – visszavételi garancia

Termékek összehasonlítás
Kedvencek